Master Pet

Caso de estudio

Proyecto personal de diseño UX y UI que va desde la identificación del problema hasta el desarrollo de la solución final en forma de aplicación móvil. Se centra en ayudar a las personas que tienen mascotas a localizarlas en caso de que se pierdan.

Estas situaciones generalmente ocurren en cuestión de segundos y apenas hay tiempo para reaccionar. Extraviar una mascota puede ser un acontecimiento muy doloroso para sus dueños, especialmente los que están más unidos a ellas y las consideran como de la familia.

El objetivo del proyecto es ayudar a sus dueños y dotarles de más recursos para que puedan encontrar a sus mascotas rápidamente.

Proceso de diseño

Metodología

Design Thinking

Habilidades

Research Questions, Benchmarking, encuestas y entrevistas, análisis Dafo, User Personas, mapas de empatía, User Journey, Brainstorming, Value Proposition Canvas, User Flow, Wireframe, Moodboard & Branding, guía de estilos, Prototipado

Herramientas

Google Forms, Miro, Photoshop, Sketch App, Invision

Contexto

Según la ASPCA (American Society for the Prevention of Cruelty to Animals) el paso más importante para encontrar a la mascota perdida es buscar inmediatamente en el área cercana de donde viven, además de colgar carteles, anuncios en internet o preguntar en refugios locales. Muchos perros se pierden durante los paseos o se escapan de casa por distintas razones. Hasta un 20% lo hacen después de asustarse con ruidos fuertes, como fuegos artificiales y tormentas.

Desde el siglo XXI podemos resolver este tipo de situaciones de forma más sencilla que antes a través de dispositivos. En España está muy extendido el uso del microchip. Llevarlo hace que aumenten las posibilidades de que el dueño lo encuentre y es obligatorio para perros y gatos. Sin embargo, algunos responsables de su cuidado o no se lo han puesto a sus mascotas o no tienen sus datos de contacto actualizados. Además, mientras el animal tarda en ser encontrado es posible que se haga daño o intenten robarlo.

Gracias al desarrollo de la tecnología en las últimas décadas, tenemos más opciones para encontrar a nuestra mascota a través de aplicaciones que facilitan el rastreo y la colaboración con otros usuarios. Algunas utilizan collares que permiten localizarla fácilmente desde el móvil, para que se pueda identificar en qué parte están justo en el momento que se dieron cuenta que había desaparecido y rastrearla en tiempo real.

Investigar

Research Questions

Una solución digital que utilice funcionalidades de localización que nos ofrecen los móviles sería viable para resolver el problema.

Comencé a trabajar en la investigación. El primer paso comenzaba planteándome las research questions. Me sirvieron para definir las dudas que tenía en relación con el producto, el usuario y la competencia.

Research Questions

Benchmarking

Continué la investigación con el análisis de la competencia. Quería ver que existía ya en el mercado que pudiese solucionar las necesidades de los usuarios y detectar pain points en productos de la competencia para que en el futuro me ayudaran a construir mi producto. Con esta técnica busqué las buenas y malas prácticas dentro del sector.

Busqué información sobre aplicaciones de rastreo y opiniones de usuarios en la App Store y Google Play para que mi producto tuviera ventajas competitivas. Algunos usuarios se quejaban de la falta de un manual o instrucciones que explicaran cómo funciona el producto porque lo encontraban dificil de utilizar al principio. Sobre la app, también pedían más sencillez y comodidad de uso en cuanto a la navegación y las opciones del menú.

Anoté ideas extra que me resultaron interesantes para complementar la app como compartir la ubicación para que otras personas ayuden a encontrar a la mascota y mostrar la actividad de ejercicio físico. A muchos les atraían la idea de estas funciones pero solicitaban mejoras como segmentar la actividad por fecha y hora, dar estadísticas e imágenes visuales que facilitaran la lectura de los informes.

Análisis de la competencia
Análisis de la competencia

Encuestas y entrevistas

Debía conocer los problemas y el contexto de los usuarios para poder comprender mejor sus necesidades y motivaciones. Elaboré una encuesta que lancé a páginas web y foros sobre animales. Además, amplié esa información realizando entrevistas en profundidad a personas que habían perdido a su mascota para entender cómo se habían sentido y cómo se había resuelto la situación. Éstas son las conclusiones que saqué:

✓ De las personas encuestadas tan solo el 9% utilizan collar GPS para su mascota. Su uso está poco extendido en España a diferencia del microchip.

✓ En las entrevistas, las personas de edad más avanzada se mostraron inseguras a utilizar dispositivos tecnológicos de rastreo. Están menos acostumbradas a la tecnología digital y al uso de las app en los móviles.

✓ Algunas personas que tenían perro reconocieron que los soltaban en lugares como el campo o sus áreas residenciales para que disfrutaran corriendo en libertad. Sin embargo, temían que avanzaran por una carretera peligrosa en un despiste o se metiera en una pelea callejera.

✓ Los que tenían gatos afirmaron que éstos solían abandonar su casa, estado varios días fuera y regresado como si nada. Normalmente, los gatos siempre acaban volviendo al ser animales muy hogareños.

Google Form

Análisis Dafo

Decidí hacer un análisis Dafo en la fase de investigación con el fin de valorar la dificultad del reto y sus posibilidades de éxito. Entre las conclusiones extraídas destaqué:

✓ Es importante que la app sea fácil de usar e intuitiva. Debemos ayudar al inexperto en tecnología y facilitarle su uso.

✓ Utilizar el producto requiere comprar el dispositivo GPS también. La app podría ofrecer una opción Demo gratis para entrar como invitado y comprobar su funcionamiento en una simulación antes de comprarlo. Los usuarios pueden ser menos reaccios a pagar por un producto sí comprueban de primera mano como funciona.

✓ Para transmitirle confianza al usuario sobre el funcionamiento del producto y ayudarle en su utilización es importante que tenga soporte técnico para resolver dudas e instrucciones sencillas.

✓ Una parte considerable del éxito del producto dependerá de la calidad del dispositivo GPS: que se adapte bien al animal, que no le resulte incómodo al llevarlo en el collar, que tenga buena conexión y que no le falle en una emergencia.

Análisis Dafo

Definir

User Personas & mapas de empatía

Basándome en toda la información recogida en la fase de investigación, definí dos user personas o perfiles que englobaban los descubrimientos obtenidos: Laura y Juan. A través de los mapas de empatía pude tomar conciencia de qué pensaban, qué sentían, qué decían y qué hacían respecto al tema y cómo lo abordaba cada uno.

User Persona
Map Empathy
User Persona
Map Empathy

User Journey

Tras los User personas y mapas de empatía realicé el User Journey para identificar los diferentes niveles de satisfacción y frustración que siente el usuario al utilizar el producto. Esta herramienta me ayudó a detectar los pain points y convertirlos en oportunidades.

User Journey

Idear

Brainstorming

Después de detectar las oportunidades de diseño era necesario hacer Brainstorming con las ideas y soluciones a los problemas que se me fueron planteando en las fases previas de investigación y definición del producto. Organicé las ideas con la técnica Moscow para decidir que características se deberían priorizar en la App:

✓ La app debe tener funciones clave como rastrear a la mascota en tiempo real, alertar si sale de las zonas seguras y poder enviar la ubicación con recorridos realizados.

✓ Algunas Apps de la competencia como Weenect tenían un sistema para adiestrar al animal con vibración del dispositivo GPS ofreciendo un valor diferencial. Me pareció interesante pero no quería añadirle complejidad de uso.

✓ El dispositivo utilizaría redes de bajo consumo. Estos localizadores tienen amplia cobertura, son capaces de rastrear a la mascota sin límite de distancia y con mucha precisión.

✓ El collar GPS debe estar disponible en diferentes tamaños para que se ajuste al animal que lo utilice.

✓ Viendo los precios de la competencia y opiniones de usuarios, la mayoría no estaban contentos porque los encontraban demasiado elevados. Por ello, planteé que mi App tuviera 2 planes: la cuenta gratuita en la que el usuario solo tiene que comprar el dispositivo GPS para acceder a las funciones básicas de rastreo y por otro lado, la cuenta Premium. Éste último plan podría tener características extra como descuentos para tiendas de animales o veterinarias asociadas y rastreo de varias mascotas a la vez.

Método Moscow

Value Proposition Canvas

Con la idea más definida de lo que sería mi producto empecé a trabajar sobre su propuesta de valor.

Propuesta de valor

User Flow

Diseñé el User Flow para tener más claro qué acciones realizaría el usuario para rastrear a la mascota.

User Flow

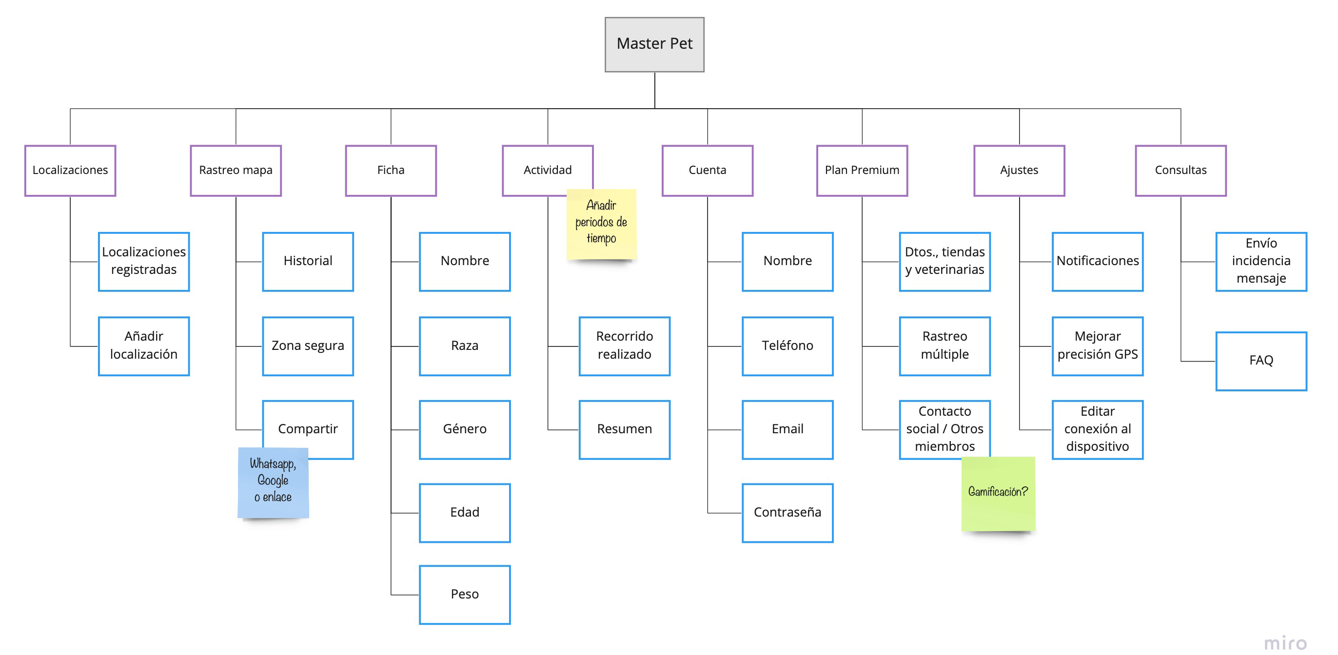
Site Map

Para definir mejor la arquitectura de información realicé el Site Map con el contenido que iría en la App.

SiteMap

Prototipar e Iterar

Low & Mid Fidelity

Diseñé bocetos rápidos primero en papel y lápiz, después en versión digital con Sketch.

El objetivo era crear una vista general de las pantallas antes de prototiparlas con detalles más definidos y evitar trabajar demasiado tiempo en una sola idea que puede que no llegue a funcionar correctamente.

Wireframes

Moodboard & Branding

El Moodboard inspiracional me ha ayudado a seleccionar la gama de colores principales: el púrpura y el azul. Según la psicología del color, el púrpura se asocia con la diversión y la originalidad, valores que quería transmitir en la marca. Por otra parte, el azul está relacionado con la calma, lealtad, seguridad y confianza. Estos dos colores también nos ayudarían a diferenciarnos de la competencia, ya que ellos utilizan otro tipo de tonalidades como el verde, marrón o el naranja.

En cuanto a la tipografía he optado por Arial, que cuenta con diferentes grosores y es legible en tamaños pequeños.

La marca debía ser fresca y divertida así como que comunicara correctamente el sector al que pertenece el negocio. Diseñé el isotipo haciendo referencia a las partes de los animales para los que está enfocado el producto, principalmente perros y gatos. El nombre elegido fue "Master Pet" haciendo alusión a las mascotas y tendría más funciones relacionadas con su control y cuidado en el plan Premium, además de ayudar a encontrarlas.

Inspiración

Guía de estilo

Guía de estilos

High Fidelity

Master Pet prototipo

Prototipo

En el prototipo vemos el flujo de usuario: crea una cuenta, activa el localizador GPS con el código ID del dispositivo y se conecta, crea la ficha de su mascota, tiene acceso al mapa, localizaciones, actividad, historial de rutas recorridas, crear zona segura y compartir ubicación.
Con respecto al negocio, la app tiene 2 modalidades:

✓ Cuenta gratis: Tiene acceso a las funcionalidades básicas para rastrear y controlar a la mascota, sólo ha tenido que pagar por el dispositivo GPS

✓ Cuenta Premium: Por un pago extra el usuario tendrá también funciones como acceso a descuentos especiales para tiendas de animales o veterinarias asociadas, poder contactar con otros miembros Master Pet y rastrear varias mascotas a la vez.